• Line Rider Work
  • Theatrical Work
  • Skills & Experience
  • Other Artistic Work
  • About Me
  • Blog
  • Contact

Bevibel Design

Line Rider and Theater Design/Tech

  • Line Rider Work
  • Theatrical Work
  • Skills & Experience
  • Other Artistic Work
  • About Me
  • Blog
  • Contact

Projection Design

View fullsize hedwig headshot.jpg
View fullsize atrocity.jpg
View fullsize origin of love drawing 9 - zapping.png
View fullsize origin of love drawing 5 - children of the moon.png
View fullsize hot tommy gnosis.jpg
View fullsize ending love picture.jpg

Production Photos

View fullsize  Photos by Selam Solomon
View fullsize IMG_5132.jpg
View fullsize IMG_5127.jpg
View fullsize IMG_5134.jpg
View fullsize IMG_5149.jpg

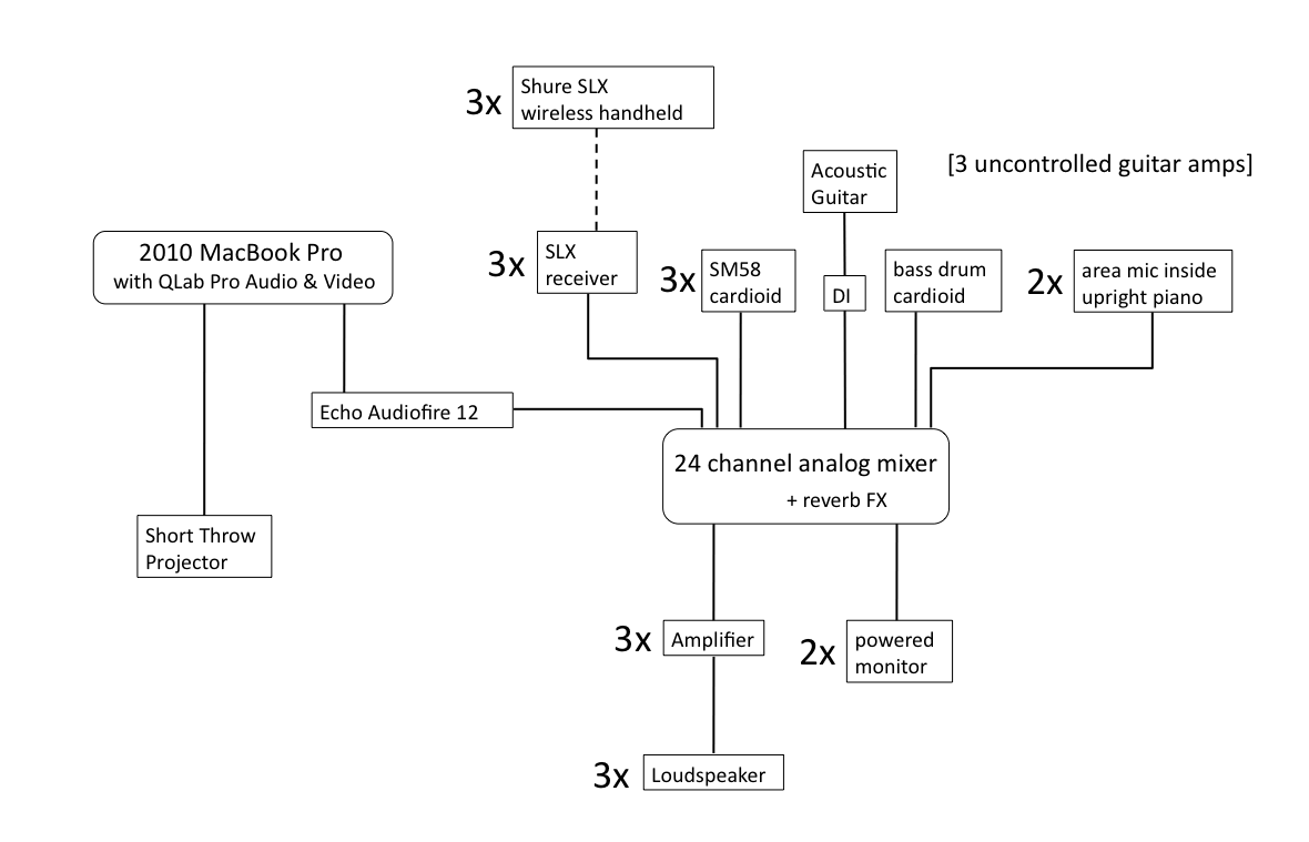
Sound Design

Sound Reinforcement: two singers and a four-person rock band

Photos by Selam Solomon

System Diagram

Powered by Squarespace